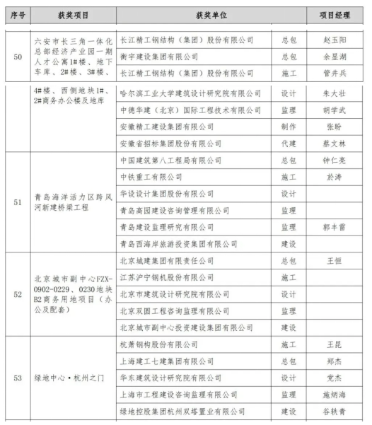
喜报!长三角总部经济产业园一期喜获“中国钢结构金奖”大奖
近日,从中国建筑金属结构协会公布的第十六届“中国钢结构金奖”(第一批)和“中国钢结构金奖年度杰出工程大奖”获奖项目的通知中获知,由我局管理建设的长三角总部经济产业园一期人才公寓1#楼、地下车库,2#楼,3#楼,4#楼,西侧地块1#、2#商务办公楼及地库喜获第十六届“中国钢结构金奖”(第一批)殊荣。
六安市长三角一体化总部经济产业园一期项目为装配式建筑,共6栋高层建筑,最高建筑层数为29层,最高建筑高度97m,总建筑面积约201199㎡,其中地上建筑面积约141007㎡,地下建筑面积约60192㎡。总用钢量达两万多吨,最大单构件重10吨,最大吊装距离41米,最大跨度19.2米,平均装配率达76%。项目于2022年9月开工建设。
据中国建筑金属结构协会官网介绍,“中国建筑钢结构金奖”是原建设部认可并保留的四项工程类奖项之一。2010年,国务院纠正行业不正之风办公室下发致住房和城乡建设部的《关于评比达标表彰保留项目的通知》中指出“梁思成建筑奖”、“中国建筑工程鲁班奖”、“中国钢结构金奖”(主办单位为中国建筑金属结构协会)等奖项列在16个保留项目之中。原来的“中国建筑钢结构金奖(国家优质工程)”正式更名为“中国钢结构金奖”,代表我国钢结构工程质量先进水平。




标签:
智能问答
首页
政务资讯
信息公开
办事服务
互动交流
住房城乡建设
皖公网安备 34150102000125号