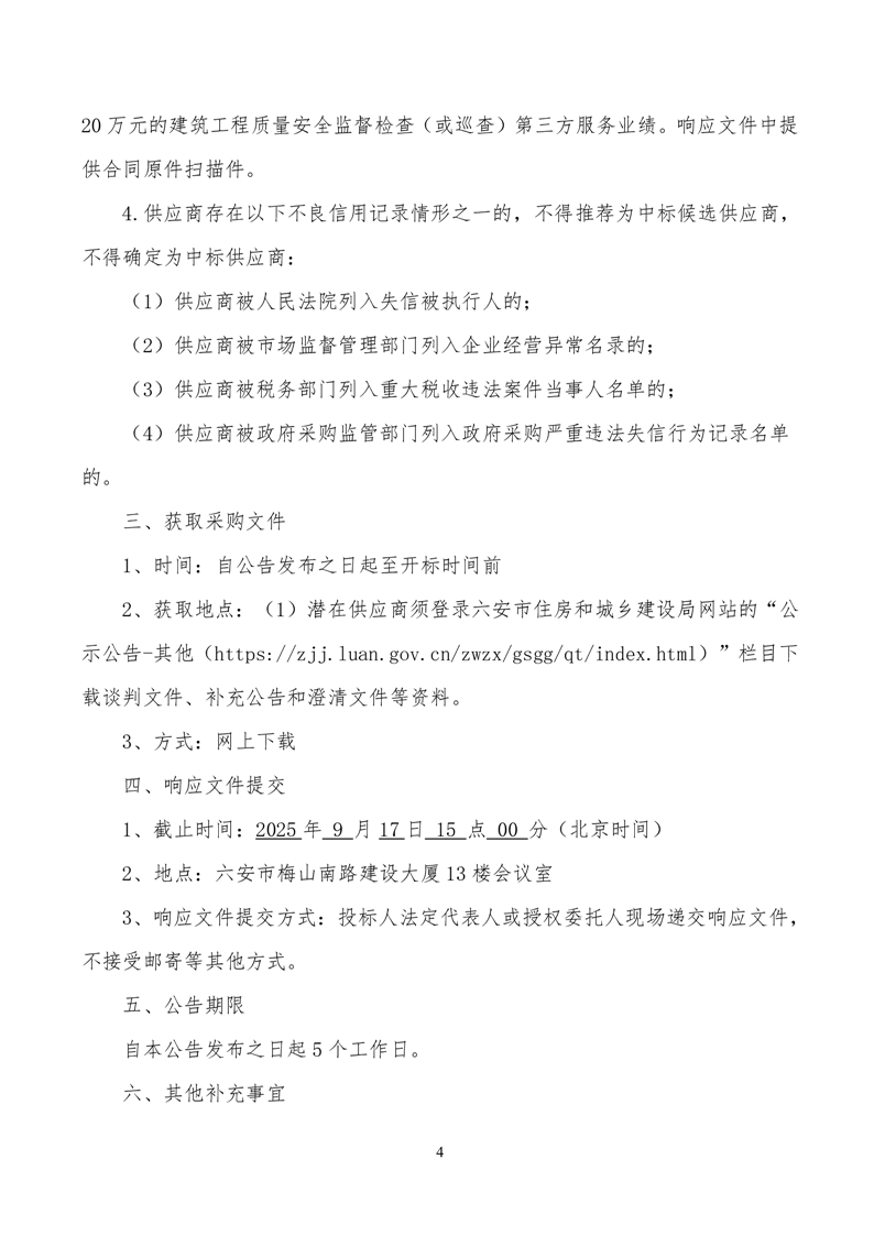
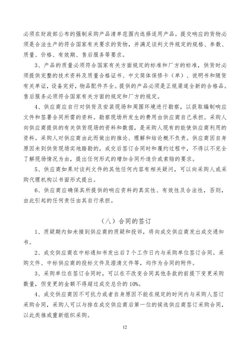
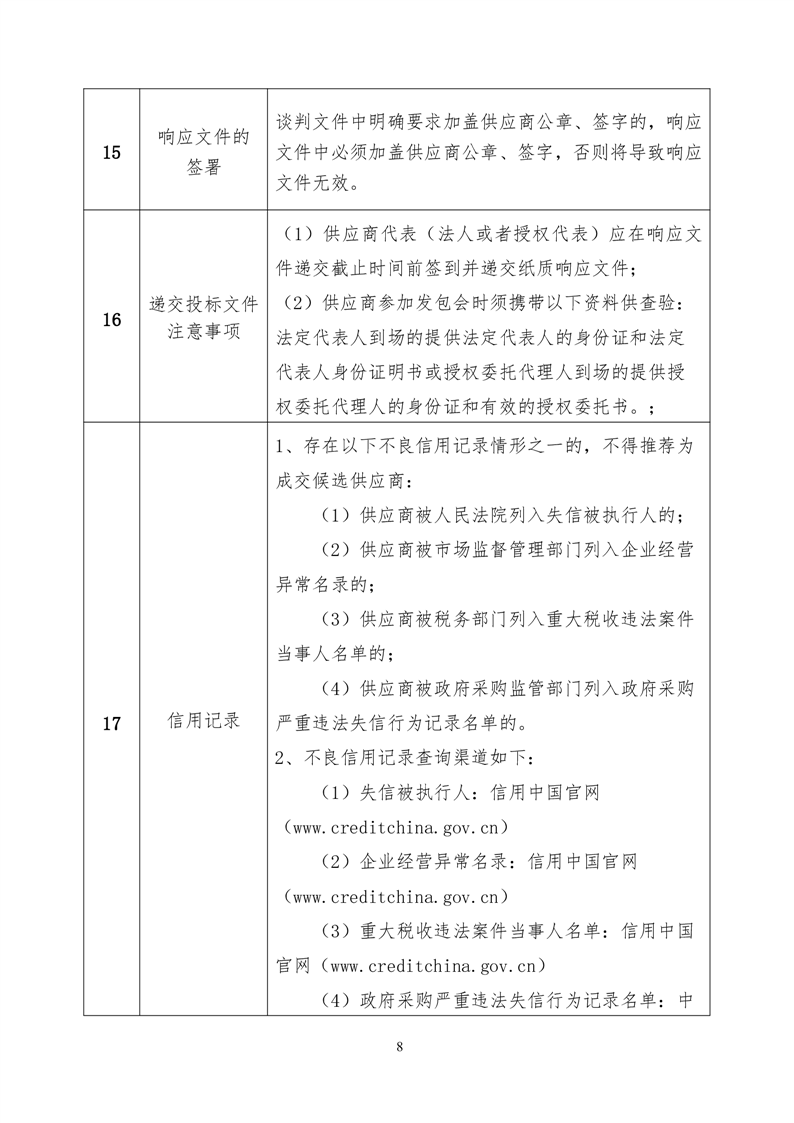
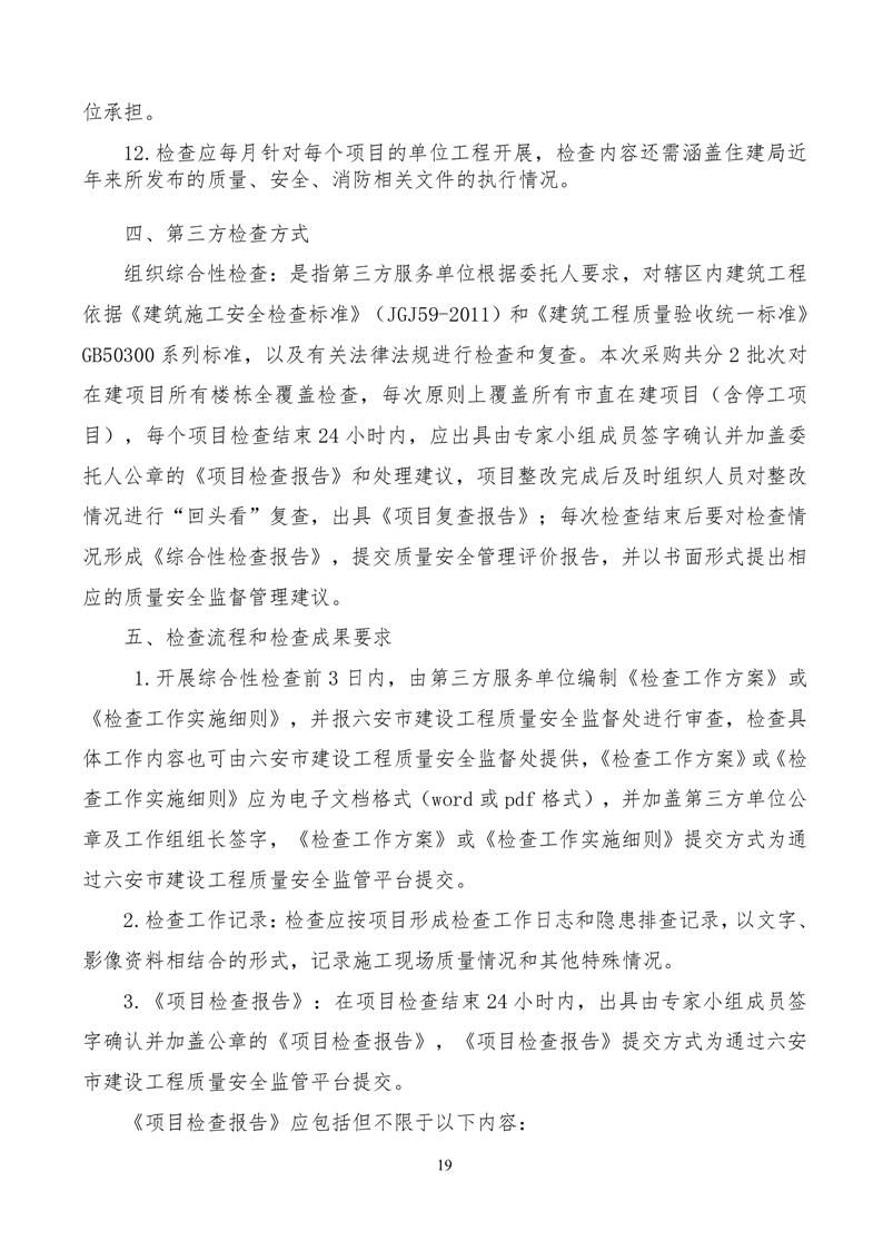
OA登录
老人专区
标签库
运行情况
搜索类别
本站搜
一网搜
智能问答
导航
首页
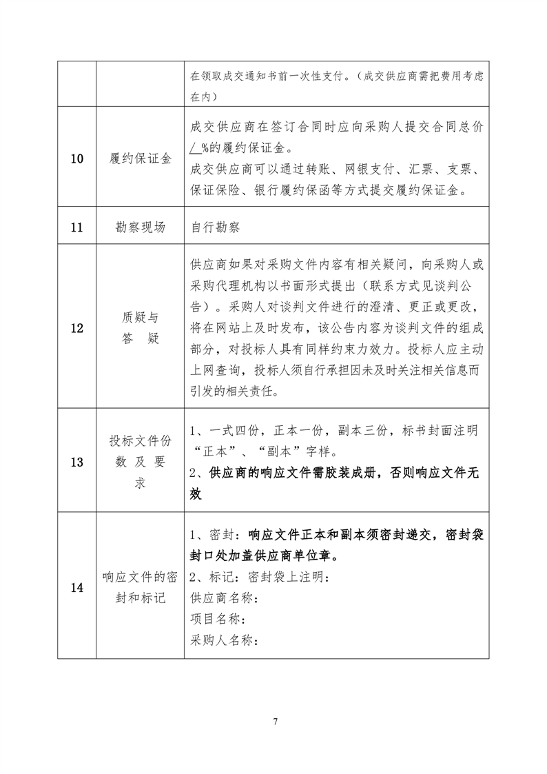
首页
政务资讯
信息公开
办事服务
互动交流
住房城乡建设
首页
>
政务资讯
>
公示公告
>
质量安全
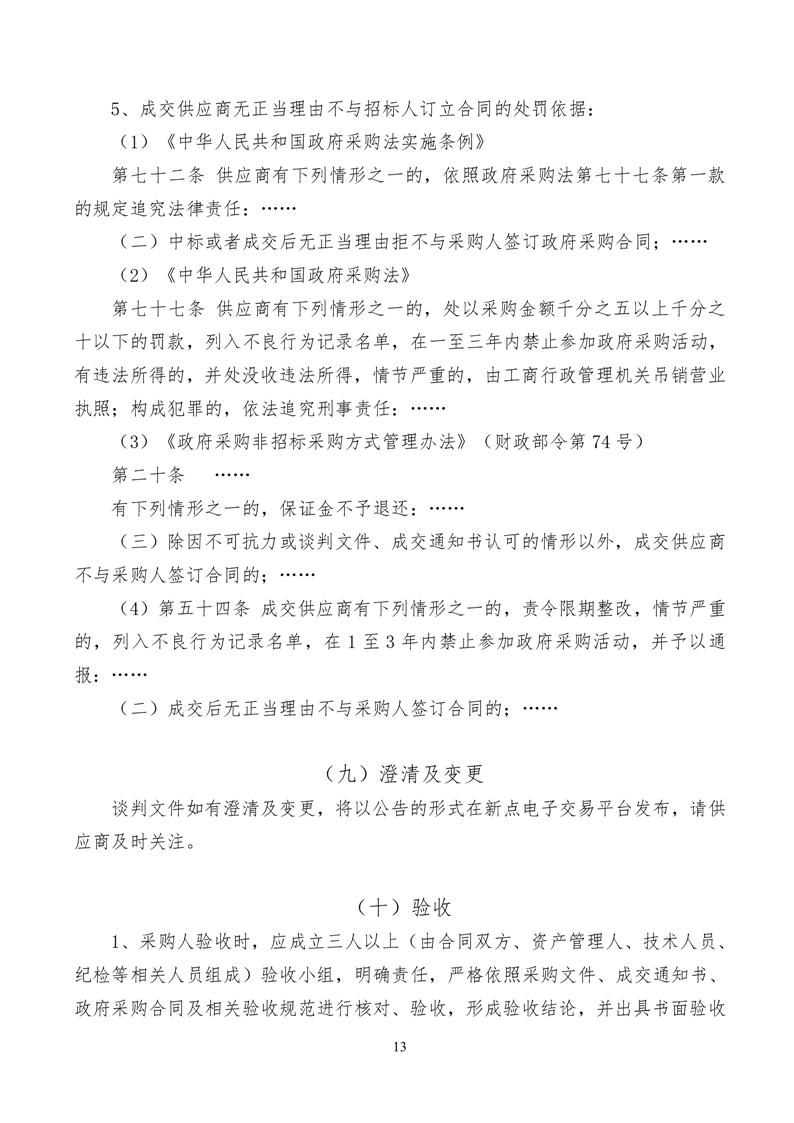
六安市建设工程质量安全监督处建筑工程质量安全监督检查第三方服务采购项目竞争性谈判文件
浏览次数:
信息来源:市住建局
发布时间:2025-09-10 10:17
字号:
大
中
小
下载
我要纠错
打印
收藏
标签:
扫一扫在手机打开当前页
关联信息
站点地图
政务资讯
信息公开
办事服务
互动交流
住房城乡建设
网站导航
市直部门网站