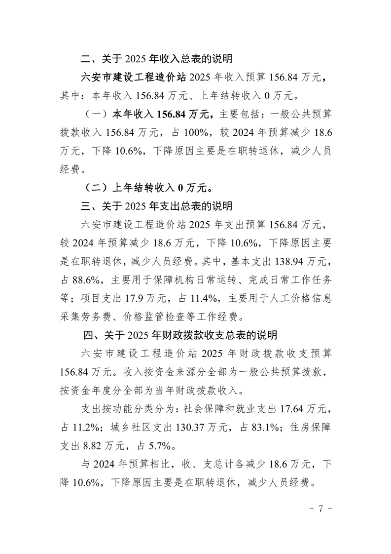
• OA登录
  • 老人专区
  • 标签库
  • 运行情况
智能问答
首页
  • 首页首页
  • 政务资讯政务资讯
  • 信息公开信息公开
  • 办事服务办事服务
  • 互动交流互动交流
  • 住房城乡建设住房城乡建设
首页 > 住房城乡建设 > 财务预决算 > 部门预算

六安市建设工程造价站2025年单位预算

浏览次数: 信息来源:市建设工程造价站 发布时间:2025-01-26 11:13
字号: 大 中 小 下载 我要纠错 打印 收藏

表一、2025年收支总表.pdf.pdf
表二、2025年收入总表.pdf.pdf
表三、2025年支出总表.pdf.pdf
表四、2025年财政拨款收支总表.pdf.pdf
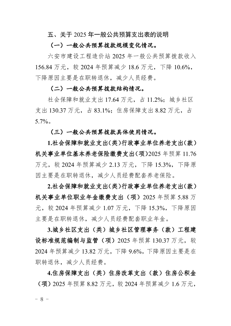
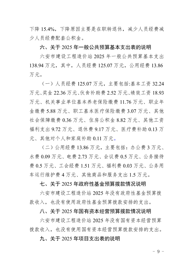
表五、2025年一般公共预算支出表.pdf.pdf
表六、2025年一般公共预算基本支出.pdf.pdf
表七、2025年政府性基金预算支出表.pdf.pdf
表八、2025年国有资本经营预算支出表.pdf.pdf
表九、2025年基本支出总表.pdf.pdf
表十、2025年项目支出总表.pdf.pdf
表十一、2025年政府采购支出表.pdf.pdf
表十二、2025年政府购买服务支出表.pdf.pdf
表十三、2025年“三公”经费支出预算表.pdf.pdf
表十四、项目支出绩效目标申报表.pdf.pdf
标签:
扫一扫在手机打开当前页
关联信息
站点地图

政务资讯

信息公开

办事服务

互动交流

住房城乡建设

网站导航

市直部门网站
适老化无障碍服务
主办单位:六安市住房和城乡建设局
办公地址:六安市梅山南路与长安南路交叉口六安建设大厦
联系电话(传真):0564-3925000
皖ICP备19011987号-1 网站标识码:3415000041 皖公网安备 34150102000125号
本站已支持IPV6访问站点地图