OA登录
老人专区
标签库
运行情况
搜索类别
本站搜
一网搜
智能问答
导航
首页
首页
政务资讯
信息公开
办事服务
互动交流
住房城乡建设
首页
>
住房城乡建设
>
财务预决算
>
部门决算
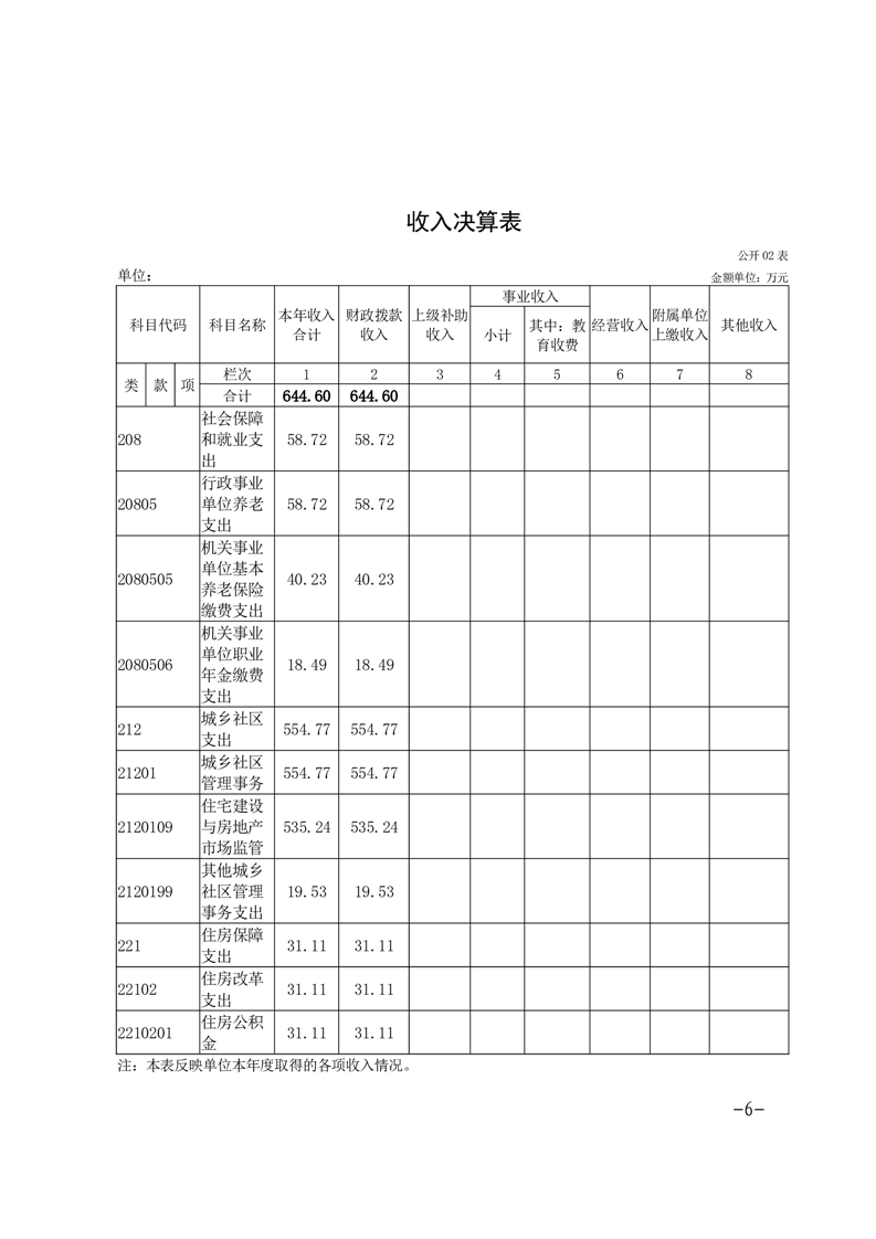
六安市住房发展中心2024年度单位决算
浏览次数:
信息来源:市住房发展中心
发布时间:2025-08-25 09:33
字号:
大
中
小
下载
我要纠错
打印
收藏
附件:2024年度项目支出绩效自评表.pdf
标签:
扫一扫在手机打开当前页
关联信息
站点地图
政务资讯
信息公开
办事服务
互动交流
住房城乡建设
网站导航
市直部门网站