OA登录
老人专区
标签库
运行情况
搜索类别
本站搜
一网搜
智能问答
导航
首页
首页
政务资讯
信息公开
办事服务
互动交流
住房城乡建设
首页
>
政务公开
> 市住建局
>
重点领域公开
>
国有土地上房屋征收与补偿
>
房屋征收补偿方案拟订
索
引
号:
11341400003225328Q/202112-00061
组配分类:
房屋征收补偿方案拟订
发布机构:
市住建局
主题分类:
城乡建设、环境保护,其他
成文日期:
暂无
发文日期:
2021-12-30 14:46
文 号:
关
键
词:
名 称:
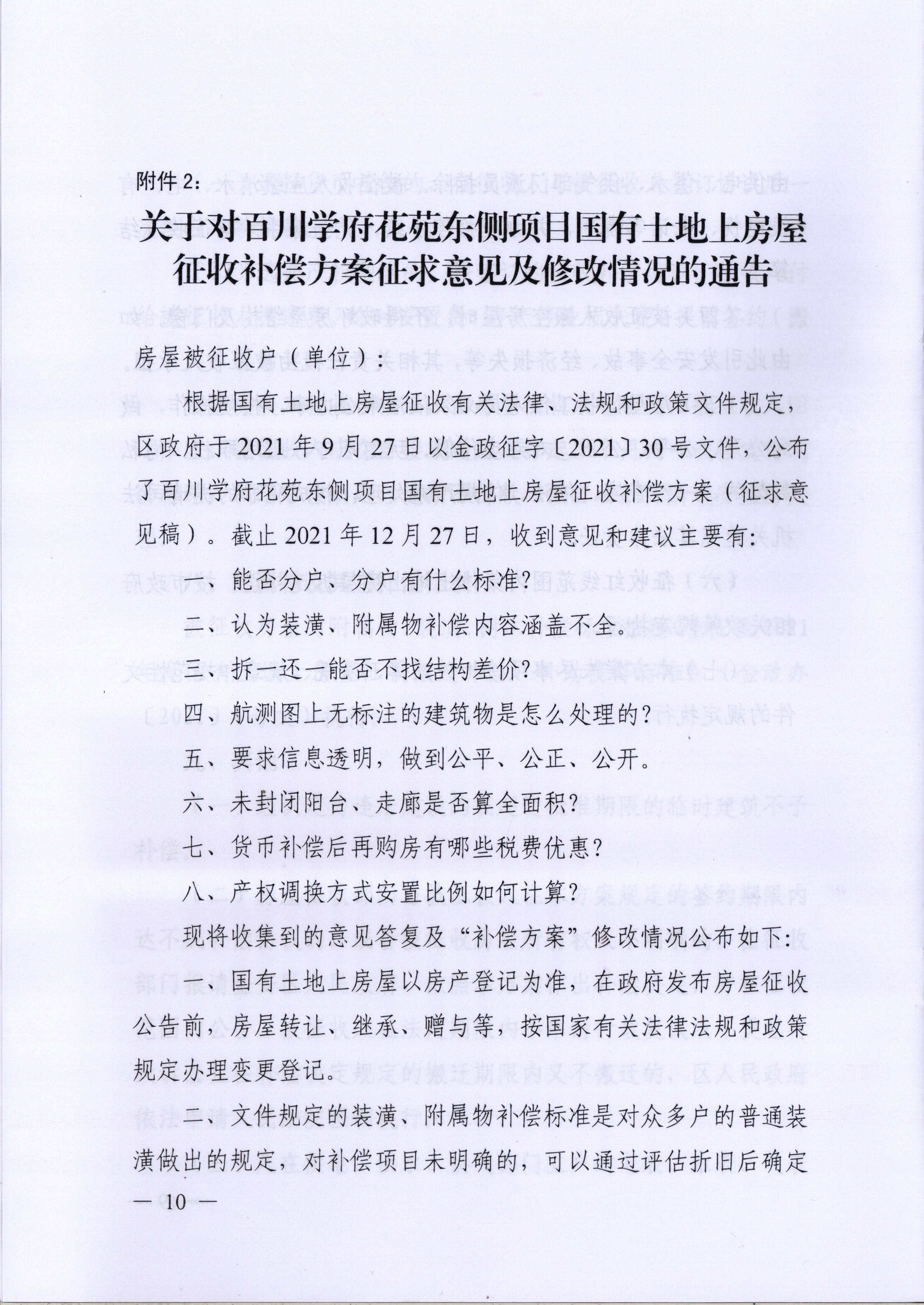
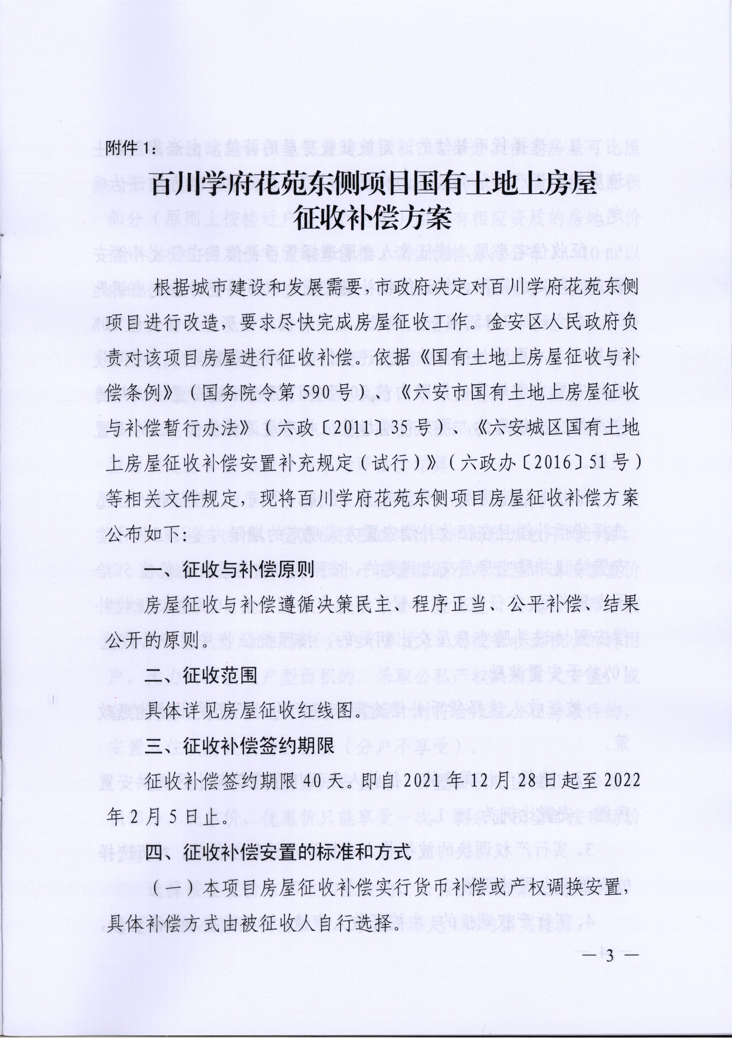
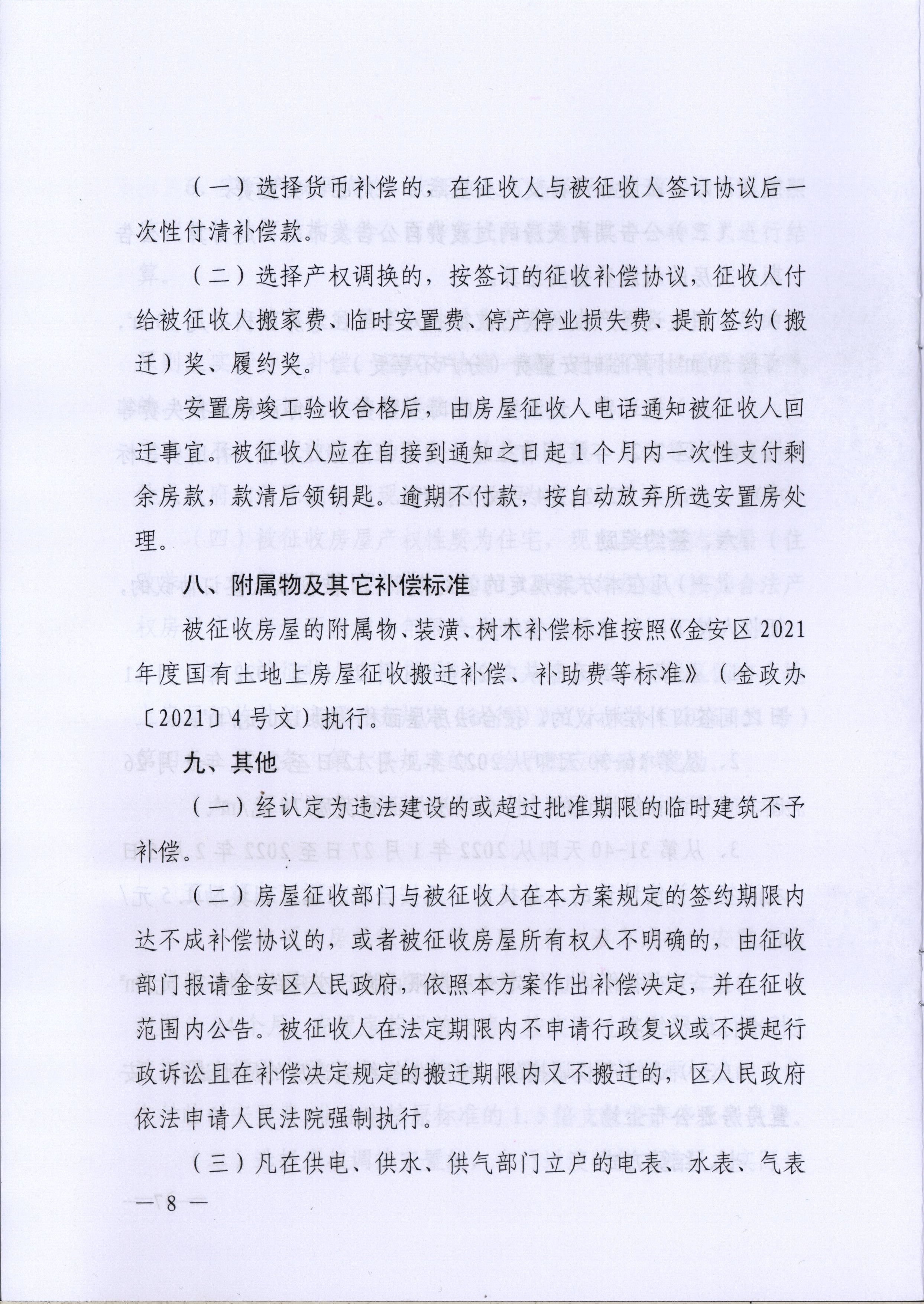
六安市金安区人民政府房屋征收公告(百川学府花苑东侧项目)
索
引
号:
11341400003225328Q/202112-00061
组配分类:
房屋征收补偿方案拟订
发布机构:
市住建局
主题分类:
城乡建设、环境保护,其他
成文日期:
暂无
发文日期:
2021-12-30 14:46
文 号:
关
键
词:
名 称:
六安市金安区人民政府房屋征收公告(百川学府花苑东侧项目)
六安市金安区人民政府房屋征收公告(百川学府花苑东侧项目)
浏览次数:
信息来源:市住建局
发布时间:2021-12-30 14:46
字号:
大
中
小
下载
我要纠错
打印
收藏
文件下载
政策咨询
如果您对该政策文件有疑问,可以点击“
我要问
”在线咨询,也可以拨打上方的电话咨询相关部门,或者拨打市长热线:0564-12345。
打印
站点地图
政务资讯
信息公开
办事服务
互动交流
住房城乡建设
网站导航
市直部门网站